为什么有些人能活到100岁?肠道细菌可能掌握着答案
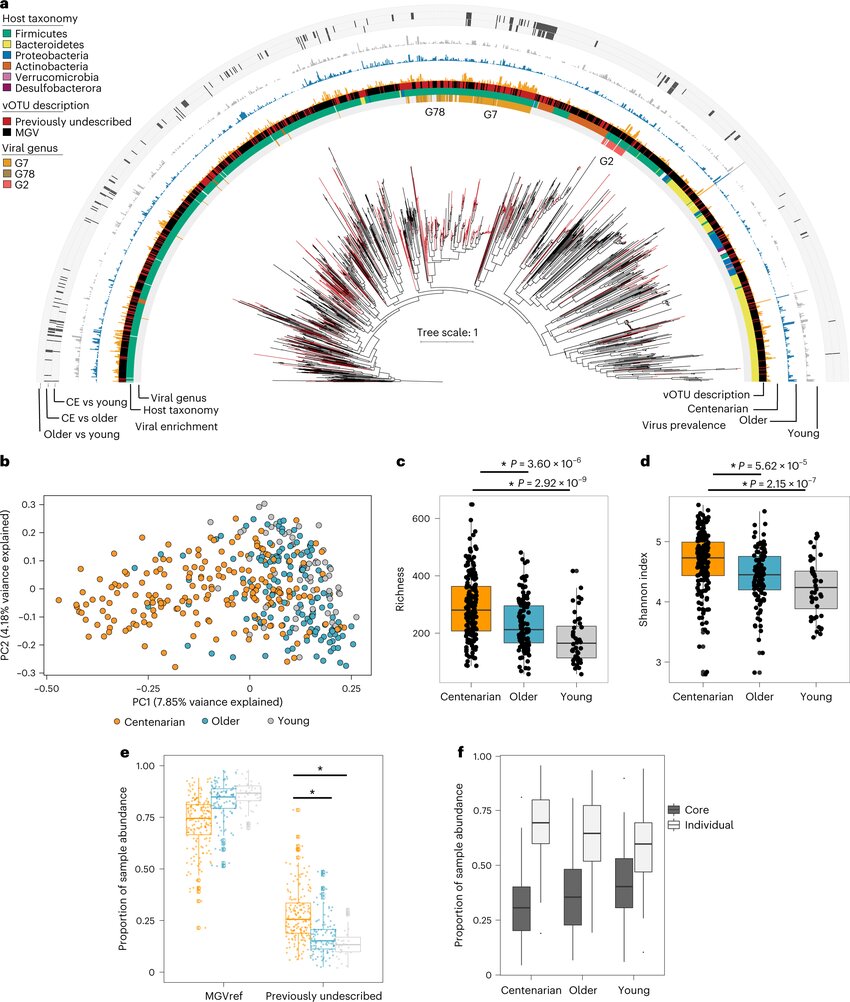
与年轻人和老年人相比,健康的百岁老人显示出更多样和丰富的病毒体A,这是一个基于1,415个(2,388个中的)从头组装和29,057个MGV(37,946个中的)vOTUs的vOTUs系统发育树,用IQtree创建并使用iToL v5可视化(https://itol.embl.de/)。每个vOTU的预测宿主分类门显示为厚壁菌门(绿色)、放线菌门(橙色)、拟杆菌门(黄色)、变形菌门(蓝色)、疣微菌门(粉色)和脱硫杆菌门(紫色)。可以在树周围的第二个环中看到主机颜色指示。在物种水平上不与MGV基因组聚在一起的vOTU被标记为未描述的vOTU(红叶),否则如第三个环中所示的MGV(黑叶)。感兴趣的病毒属(G7、G78和G2)显示在第一个环中。百岁老人、老年人和年轻人的微生物群中每个vOTU的流行率(0-1)用橙色、蓝色和灰色条表示(从第四环向外)。最后,中位数TPM的vOTU富集(Wilcoxon秩和检验,单侧,FDR校正)显示为百岁老人与年轻人、百岁老人与老年人以及老年人与年轻人之间的黑色矩形。基于PCoA的vOTU Bray-Curtis相异显示了百岁老人样本与老年人和年轻人样本的分离。c,d,病毒丰富度(样品中检测到的病毒数量)(c)和香农多样性(d)的箱线图显示百岁老人的丰富度和多样性显著增加(t检验,双侧,*P < 0.05)。e,未描述的vOTUs和与MGV基因组相似的vOTUs的丰度比例总和表明,在百岁老人中,更大比例的read-mapping信号来自vot us(t检验,双侧,*P < 0.05)。f,核心病毒(各年龄组的流行率> 10%)和个别病毒(各年龄组的流行率< 10%)合计的丰度比例。为了生成c–e图,我们纳入了百岁老人(n = 176 (153人))、老年人(n = 110)和年轻人(n = 44)宏基因组样本。学分:自然微生物学(2023)。DOI: 10.1038/s41564-023-01370-6
(蜘蛛网eeook.com)据哥本哈根大学:我们在追求永生的梦想。我们斋戒是为了保持健康。每年,我们花费数十亿美元用于治疗,以确保我们活下来。但是有些人会自己活到100岁。这是为什么呢?
哥本哈根大学诺和诺德基金会蛋白质研究中心的研究人员已经着手寻找答案。
研究人员研究了176名健康的日本百岁老人,了解到这些人的肠道细菌和细菌病毒的组合相当独特。
“我们总是渴望发现为什么有些人活得特别长。以前的研究表明,日本老年人的肠道细菌产生全新的分子,使他们能够抵抗致病微生物。如果他们的肠道受到更好的保护,免受感染,那么这可能是导致他们比其他人活得更长的原因之一,”博士后Joachim Johansen说,他是这项新研究的第一作者。
除此之外,新的研究表明,肠道中的特定病毒可以对肠道菌群产生有益的影响,从而对我们的健康产生有益的影响。
“我们的肠道包含数十亿以细菌为生命和内部的病毒,它们对人类细胞毫不关心;相反,它们会感染细菌细胞。鉴于我们的肠道中有数百种不同类型的细菌,也有许多细菌病毒,”新研究的最后一位作者西蒙·拉斯姆森副教授说。
Joachim Johansen补充说,除了重要的新的保护性细菌病毒,研究人员还发现日本百岁老人的肠道菌群非常有趣。
“我们在百岁老人的细菌和细菌病毒中发现了巨大的生物多样性。高微生物多样性通常与健康的肠道微生物群相关。我们希望肠道微生物群健康的人能够更好地抵御与衰老相关的疾病,”Joachim Johansen说。
一旦我们知道了百岁老人的肠道菌群是什么样的,我们就可以更好地理解如何延长其他人的寿命。使用研究人员设计的算法,他们成功绘制了百岁老人的肠道细菌和细菌病毒。
“我们想了解肠道菌群的动态。不同种类的细菌和病毒是如何相互作用的?我们如何设计一个能帮助我们健康长寿的微生物群?有些细菌比其他细菌好吗?西蒙·拉斯姆森说:“使用这种算法,我们能够描述病毒和细菌之间的平衡。
如果研究人员能够了解日本百岁老人身上的病毒和细菌之间的联系,他们也许能够说出病毒和细菌的最佳平衡是什么样的。
优化肠道细菌
更具体地说,关于肠道细菌的新知识可能有助于我们理解我们应该如何优化人体内的细菌,以防止疾病。
“我们已经知道,如果一种病毒拜访一种细菌,它实际上可能会加强细菌。我们在健康的日本百岁老人身上发现的病毒含有能够促进细菌生长的额外基因。我们了解到它们能够促进肠道中特定分子的转化,这可能有助于稳定肠道菌群和对抗炎症,”Joachim Johansen说。
西蒙·拉斯姆森补充说,“如果你发现了对人类肠道菌群有积极影响的细菌和病毒,那么显而易见的下一步就是要弄清楚是只有部分人还是所有人都有这些细菌和病毒。如果我们能够让这些细菌和它们的病毒进入没有携带它们的人群,更多的人可以从中受益。”
尽管这需要更多的研究,但新的见解意义重大,因为我们能够改变肠道菌群。
“肠道细菌是人体和自然环境的自然组成部分。疯狂的是,我们实际上可以改变肠道细菌的组成。我们无法改变基因——至少在未来很长一段时间内不会。西蒙·拉斯姆森说:“如果我们知道为什么病毒和肠道细菌是很好的匹配,我们就可以更容易地改变一些实际上影响我们健康的东西。”
这项名为“百岁老人拥有多样化的肠道病毒,具有调节新陈代谢和促进健康寿命的潜力”的研究已经发表在《自然微生物学》上。













