发现一种可以预防阿尔茨海默病的基因
发现一种可以预防阿尔茨海默病的基因
(蜘蛛网eeook.com)据cnBeta:美国科罗拉多大学安舒茨分校的研究人员发现,一种基因的过度表达能改善阿尔茨海默病患者的学习和记忆。根据科罗拉多大学安舒茨医学校区研究人员最近的一项研究,与细胞分裂和神经元结构和功能有关的一个基因的过度表达可能会防止和保护患有阿尔茨海默氏病(AD)的小鼠和人类的认知能力下降。
尽管存在淀粉样β(Abeta),即阿尔茨海默病患者大脑中斑块的主要成分,但这种情况仍然发生。过去,科学家们在寻求这种致命疾病的治疗方法时一直关注斑块。在这个例子中,他们选择直接绕过了它们。这些发现最近发表在《iScience》杂志上。
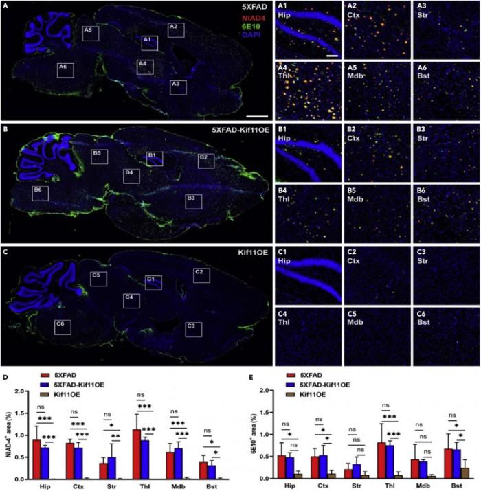
该研究的共同第一作者、科罗拉多大学神经学教授、科罗拉多大学阿尔茨海默病和认知中心主任、科罗拉多大学医学院Linda Crnic唐氏综合症研究所阿尔茨海默病研究主任亨廷顿-波特博士说:"在小鼠中过度表达KIF11并不影响大脑中的淀粉质水平。尽管有斑块,他们在认知上仍然是正常的。这是最好的迹象之一,表明病人可以在不摆脱斑块的情况下保持认知能力。"
KIF11是一种运动蛋白,因其参与非神经细胞的有丝分裂或细胞分裂而较为知名。然而,它在神经元如何发展其树突和树突棘方面也有重要作用,树突和树突棘对学习和记忆至关重要,并作为神经元之间的一种交流方式。然而,阿尔茨海默氏症斑块的主要成分Abeta有能力阻断KIF11并破坏这些结构。
研究人员发现,与KIF11水平正常的AD小鼠相比,在AD小鼠中过度表达该基因会导致认知测试成绩的提高。然后他们分析了由芝加哥拉什大学的宗教秩序研究和拉什记忆与衰老项目(ROS/MAP)提供的人类AD患者的基因数据。他们想知道自然发生的KIF11水平变异是否与有或没有淀粉样斑块的成年人更好的认知表现相关。
该研究的主要作者、科罗拉多大学医学院的Esteban Lucero博士说:"我们分析人类数据的结果表明,在患有淀粉样病变的老年人群中,较高的KIF11水平与更好的认知表现相关。因此,我们的研究表明,较高的KIF11表达水平可能部分地防止人类在AD过程中的认知损失,这与我们关于KIF11在AD动物模型中的作用的发现相一致。"这一信息为研究人员开始测试能在人类中安全产生这种效果的新药或现有药物铺平了道路。
目前许多针对AD的实验性治疗方法都集中在减少阿贝塔的产生或增加阿贝塔斑块的清除。这些方法中的大多数在临床试验中未能防止或逆转认知能力的下降。显然,需要用其他方法来开发AD治疗方法。














