浙江省缙云县壶镇发现最古老的具尾锤新种甲龙——中国缙云甲龙
中国缙云甲龙复原图(张宗达绘)
中国缙云甲龙头骨背视图
中国缙云甲龙尾锤化石
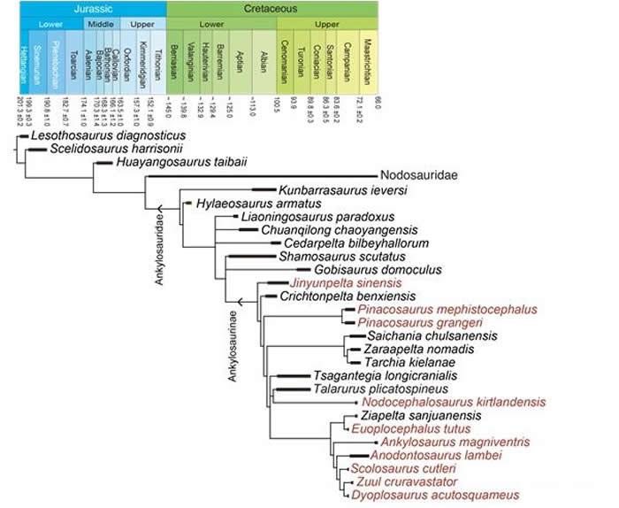
中国缙云甲龙(Jinyunpelta sinensis)系统发育位置,红色字体显示为有尾锤的甲龙类。
(蜘蛛网eeook.com报道)据浙江自然博物馆(郑文杰):2月27日下午,施普林格•自然旗下的开放获取杂志《科学报告》(Scientific Reports)报道了发现于浙江省缙云县壶镇的新种类甲龙类化石研究成果,被正式命名为中国缙云甲龙(Jinyunpelta sinensis)。该研究成果由浙江自然博物馆郑文杰和金幸生、中国科学院古脊椎动物与古人类研究所徐星、缙云县博物馆王琼瑛以及日本福井县立恐龙博物馆东洋一等研究人员共同完成。
中国缙云甲龙化石2013年由浙江自然博物馆、缙云县博物馆和日本福井县立恐龙博物馆联合抢救性挖掘所获。本次研究的化石材料包括两个个体,其中一个保存了完整的头骨化石,尾锤碎片、脊椎和肢骨等,另一个个体保存了部分后下肢和完整的尾锤。缙云甲龙生活的时代距今约1亿年前。比之前发现的具有尾锤的甲龙类化石早了1000多万年。
甲龙类恐龙最为人所知的可能就是尾部的尾锤了。但实际是只有少部分甲龙有尾锤,而且尾锤只出现在甲龙类演化的后期。甲龙类可能起源于中侏罗世,但早期的甲龙类化石比较破碎,目前确认的最早的甲龙类化石发现于晚侏罗世(距今1.5亿多年前)。此前有尾锤的甲龙化石只发现于晚白垩世末的坎潘期和马斯特里赫特期(距今约8360~6600万年前),最古老的保存尾锤的甲龙化石为发现于中国北方和蒙古的谷氏绘龙(Pinacosaurus grangeri),距今约8000~7500万年前。
甲龙亚目(Ankylosauria)分为甲龙科(Ankylosauridae)和结节龙科(Nodosauridae)两大类。结节龙类头骨较长,尾部没有尾锤。在甲龙科中,较原始的甲龙科头骨较结节龙的稍宽,但仍就长大于宽,也没有尾锤。直到较进步的甲龙亚科(Ankylosaurinae),头骨变宽,尾部有尾锤发育。本次研究的支序分析显示缙云甲龙为目前最为原始的甲龙亚科成员。
此前研究人员通过对甲龙尾锤和尾椎的研究认为甲龙类的尾锤出现后从小逐渐变大,缙云甲龙尾锤最宽处约为45 cm,如此大的尾锤出现在甲龙类演化的早期,说明尾锤的演化并不是严格按从小到大的演化,比此前想像要复杂。
浙江之前研究命名了两种甲龙类化石:丽水浙江龙和杨岩东阳盾龙。丽水浙江龙的分类还有争议,之前被归入结节龙科,但在最新的分析中被归入到了甲龙科中,由于缺少一些独特特征,被一些研究人员认为是无效种。丽水浙江龙保存了完整的尾椎,可以确认尾巴末端没有尾锤发育,与缙云甲龙不同。东阳盾龙没有保存尾椎,但保存了愈合的荐盾板,属于结节龙类。缙云甲龙目前发现了至少5个个体,是目前在中国南方发现的保存最完整的甲龙类化石,已发现的化石基本覆盖全身所有部位,浙江自然博物馆专业人员根据已发现的化石对缙云甲龙进行了复原装架,复原后总长约5米,高约1.3米。缙云甲龙的发现说明白垩纪的浙江生活着多种甲龙类恐龙,包括结节龙科和甲龙科两大类。
中国缙云甲龙的发现与挖掘
据所《浙江省区域地质志》记载,浙江省缙云县壶镇于20世纪70年代就发现了甲龙化石,但是当时的甲龙化石标本大部分都丢失了,也没有进行科学的描述和研究。从现有的照片资料上看,当时的化石比较破碎,之后就被渐渐地遗忘了。
直到2008年6月,在浙江省缙云县壶镇的一个开发区工地上,当地的化石爱好者李美云发现了部分恐龙化石。缙云博物馆和浙江自然博物馆立即对该化石进行了抢救性挖掘。当时发现了甲龙类部分头后骨骼化石,标本采回后存放于缙云博物馆。
2010年开始,浙江自然博物馆联合缙云博物馆和福井县立恐龙博物馆对缙云壶镇的甲龙化石点进行持续地野外考察。当时恰逢丽缙工业园区施工,对山体进行大规模挖掘,每年都会有一些新发现,2013年3-4月期间,我们在工地现场发现了不少恐龙骨骼化石,抢救性挖掘了大量甲龙类化石。其中包括头骨和一基本完整的尾锤化石,这是浙江省第一次发现甲龙的尾锤化石,这也基本确定该甲龙属于较为进步的甲龙亚科。
修理和研究
从2013年开始,浙江自然博物馆组织对采集的化石进行细致的修理和复原工作,经过多年的修理工作,目前已完成了大部分化石的修理工作,并完成了复原装架。此次发表的论文是本研究第一个成果,研究团队还会继续深入研究,以更全面地了解缙云甲龙。
本项研究得到了国家自然科学基金(41602019, 41688103, 91514302)、现代古生物学和地层学国家重点实验室开放基金(163120)和侏罗纪基金会的资助。
链接:https://www.nature.com/articles/s41598-018-21924-7
相关报道:中国缙云甲龙!“浙江恐龙”大家族又多一员
(蜘蛛网eeook.com报道)据都市快报(刘云):昨天,浙江自然博物馆报来消息——浙江研究的具尾锤新种甲龙,有了正式命名,叫中国缙云甲龙!
对它正式命名的是昨天的《科学报告》,这是施普林格·自然集团旗下的开放获取杂志,在上面成功发表论文,就相当于是“盖章通过”,有了“正式身份”。
新加入“浙江恐龙”家族的中国缙云甲龙,是一种怎么样的恐龙?
甲龙类,可能起源于中侏罗世。目前确认最早的甲龙类化石。发现于晚侏罗世(距今1.5亿多年前)。而有尾锤的甲龙化石,此前只发现于晚白垩世末的坎潘期和马斯特里赫特期(距今约8360-6600万年前)。
浙江,可以说是“恐龙之乡”。丽水缙云县,是浙江恐龙化石出土最多的地方之一。据《浙江省区域地质志》记载,缙云县壶镇在20世纪70年代,就发现了甲龙化石,但大部分丢失,也没进行科学研究。
2008年6月,在缙云县壶镇的一个工地上,当地化石爱好者李美云发现了部分恐龙化石。缙云博物馆和浙江自然博物馆,立即抢救性挖掘,发现了甲龙类部分头后骨骼化石。
2010年开始,浙江自然博物馆联合缙云博物馆、日本福井县立恐龙博物馆,进行持续的野外考察。
到了2013年3-4月,在工地现场发现不少恐龙骨骼化石,抢救性挖掘了大量甲龙类化石。其中,包括恐龙头骨、背椎、尾锤、骨化腱、肋骨、肱骨、肠骨、坐骨、股骨、胫腓骨、趾骨等;另外,还有一些恐龙蛋、兽脚类恐龙牙齿。
在缙云找到的这些甲龙,至少是5个个体,是目前在中国南方发现的保存最完整的甲龙类化石,已发现的化石基本覆盖全身所有部位。这些化石当时从缙云运到杭州时,装满了一辆9.6米长的大卡车,送到浙江自然博物馆进行修理、复原。几年下来,研究人员对它进行复原装架,复原后总长约5米,高约1.3米。
浙江自然博物馆研究院郑文杰说,算上中国缙云甲龙,目前已正式命名的浙江恐龙有7种,其余6种为丽水浙江龙、杨岩东阳盾龙、浙江吉兰泰龙、天台越龙、中国东阳龙、礼贤江山龙。
















